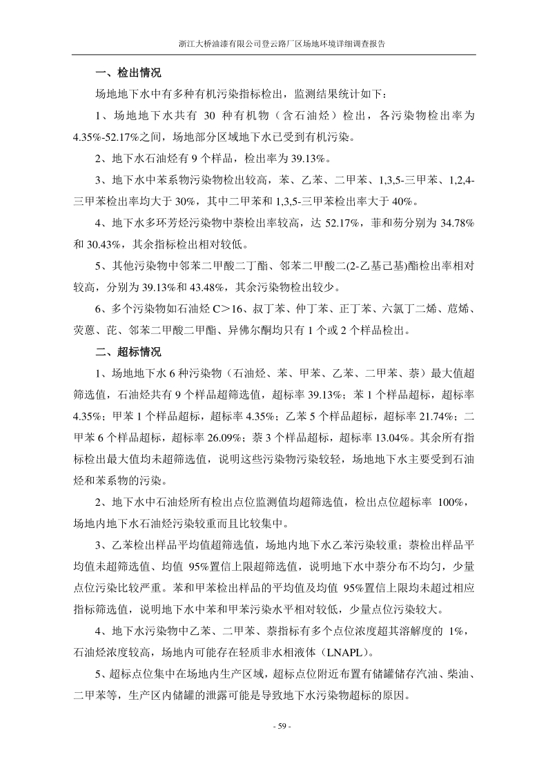
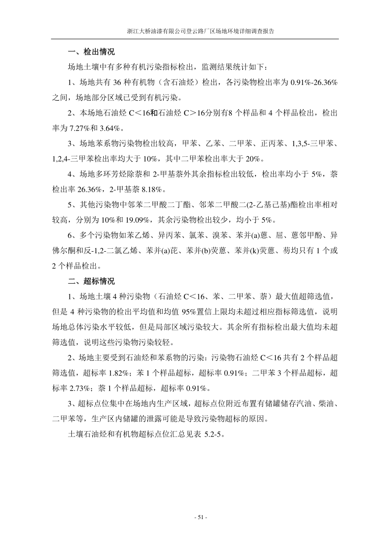
首页
关于羞羞视频大全
公司介绍
发展沿革
文化愿景
企业荣誉
专利技术
羞羞视频在线观看APP业务
重防腐漆系列
工业装备漆
水性工业漆
地坪漆系列
特种功能漆
建筑漆系列
营销网络
国内网络
项目案例
羞羞的小视频羞羞视频在线观看网站
公司资讯
行业动态
媒体聚焦
人力资源
社会招聘
校园招聘
联系羞羞视频大全
防伪查询
首页
关于羞羞视频大全
羞羞视频在线观看APP业务
营销网络
羞羞的小视频羞羞视频在线观看网站
人力资源
联系羞羞视频大全
防伪查询
公司
/公司介绍
/发展沿革
/文化愿景
/企业荣誉
/专利技术
羞羞视频在线观看APP
/重防腐漆系列
/工业装备漆
/水性工业漆
/地坪漆系列
/特种功能漆
/建筑漆系列
营销网络
/国内网络
/项目案例
羞羞的小视频羞羞视频在线观看网站
/公司资讯
/行业动态
/媒体聚焦
人力资源
/社会招聘
/校园招聘
联系羞羞视频大全
防伪查询
TOP
浙江羞羞视频大全油漆场地调查报告公示
发布时间:2017-09-29 00:10:02
浏览次数:2068
上一页:加强行业交流 彰显企业品质
下一页:浙江羞羞视频大全油漆场地调查专家意见公示
返回
关于羞羞视频大全
羞羞视频在线观看APP业务
营销网络
羞羞的小视频羞羞视频在线观看网站
人力资源
联系羞羞视频大全
防伪查询
Copyright
?
2018
羞羞视频大全油漆
|
浙ICP备67932272号-1
网站建设
:
翰臣科技
浙公网安备 33052102000557号
a>
网站地图